服毒自尽的人有多痛苦(服毒自杀到底有多可怕)
2025-11-18 13:26:27
磁悬浮小制作(磁悬浮小制作小发明)
磁悬浮小制作
今天教大家原理来做一个磁悬浮玩具,先上两张成品的效果图:


1)磁悬浮原理的基本原理
磁悬浮有下推式和上拉式两种基本形式,磁悬浮小制作的原理。
所谓下推式,就是控制部分在底座上,悬浮的磁铁在上面,依靠底座从下往上的排斥磁力推动磁铁悬浮;而上拉式年级,是控制部分在上面,悬浮的磁铁在下面,依靠控制部分从上方纽扣的吸引力吸住磁铁不会落下去。
本文实现的是下推式,仅讲解下推式磁悬浮的原理和实现方法。
如下图,是一个环形磁铁的磁力线制作:

如果在它上方放置另一个小磁铁,N极向下S极向上,那么它会受到下面的环形磁铁的斥力。越靠近下方的环形磁铁,斥力就越大,磁悬浮小制作简单做法。当距离合适时,斥力与上方磁铁的重力相等时,就能实现悬浮:

但是,仅仅依靠两个磁铁的相互作用是不能保持稳定的,因为两个磁铁的斥力只要与重力的方向不在同一直线上,就不能保持平衡,上方的小磁铁就会向旁边飞出去。
而下推式磁悬浮的实现方法,就是在上述的系统里,再增加一个控制上方小磁铁保持在中轴线位置的装置。这样,小磁铁即不能往旁边移动,垂直方向的重力又和磁铁斥力相抵消,磁悬浮小制作教程,就 能实现稳定的悬浮了。
具体实现时,如果没有大环形磁铁,可以使用一圈小磁铁代替,效果是一样,如本文小发明效果图里用的4个、8个都行,但是一定要排布在对称位置初中生。
控制小磁铁位置的装置,一般由霍尔元件和原理电磁铁组成。用两个霍尔元器件来检测磁场,两个霍尔元件安装在环形磁铁的中心处,且互相垂直,检测面都与铅垂线平行。如果上方的小磁铁在中轴线上,那么系统的磁力线也是铅垂线方向的,两个霍尔元件都无输出;如果小磁铁偏离了中轴线,那么系统的磁力线方向会偏离铅垂线方向,霍尔元件就能检测出往图某个方向偏移了。此时,由MCU采集霍尔元件的输出,控制电磁铁,产生一个水平方向相反的磁力,将小磁铁拉回中轴线上就行了。
由于该系统是一个动态平衡的系统,需要不断地视频采集、判断、调整,最好使用PID控制,磁悬浮的原理,磁悬浮小制作怎么保持稳定。
了解了原理,下面就一起实现吧。
2)硬件电路图及调试
由上述的原理讲解,我们的硬件只需要处理好两件事情就行了:一是采集两个相互垂直安装的霍尔元件的输出,以获取电池小磁铁的偏移位置;二是控制两组相互垂直的电磁铁,产生水平的磁力。
主要的原理图附在下面,完整的图纸可以关注文末电池的公众.号,找到下载地址。
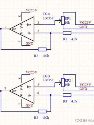
霍尔元件及其信号放大部分,UGN3503是霍尔元器件,电位器提供一个初始的零位电压,霍尔的输出信号通过反向放大后磁悬浮,输出到STM32的AD口保持稳定采集纽扣:

电磁铁驱动部分,使用L293D电机驱动芯片来驱动电磁铁,L293D由STM32输出的PWM波来驱动:
电源部分,驱动电磁铁用9~12V的电压比较合适,霍尔供电用5V:

因为小白白图在DIY的时候STM32是外接的最小系统,所以原理图里没画STM32,磁悬浮小制作三年级,只留了几个接点。
注意布局时,霍尔元件和电磁铁的简单放置位置,有特殊要求。最终的PCB图如下:

U3和U4是两个检测磁铁位置的霍尔元件,需要安装在环形磁铁中心附近,并且互相垂直;而且霍尔的平面要在相对角电磁铁的连线上年级,磁悬浮小制作 纽扣电池。
如下图所示,注意两个霍尔U3和U4的位置:(U5也是个霍尔,本来是预留来检测是否有磁铁放在制作上面的,磁悬浮小制作初中生,暂时没有用上)

LL1~LL4是四个电磁铁,LL1和LL2一组,LL3和LL4一组,安装时,同组的需要对角放置;而且要注意安装时同名端相连,通电后,同组的两个电磁铁磁力线能相互连接产生闭合磁力线(也就是一个上方为N极时同组另一个上方为S极)。这样才能保证同组的电磁铁产生的磁力在水平方向是相同的。
在电路图焊接完成后,磁悬浮列车小制作,与STM32F103C8T6最小系统相连,霍尔的输出AD1、AD2连接到STM32的PA0和PA1;PWM1~4依次连接到STM32的PA15、PB4、PB3、PB5。其他供电部分的连接就不说了小发明。
安装好环形磁铁,上电后,在空载状态下调整U3、U4连接的电位器,使得AD1和AD2都在1.65V左右(也即AD采集时3.3V的中间值)。
到这里,硬件的设计工作就基本完成了。
嵌入式物联网需要学的东西真的非常多,千万不要学错了路线和内容,导致工资要不上去!
无偿分享大家一个资料包,差不多150多G。里面学习内容、面经、项目都比较新也比较全!某鱼上买估计至少要好几十。
点击这里找小助理0元领取:嵌入式物联网学习资料(头条)


3)软件编程实现三年级
软件的实现也是大致分为两大功能:一是通过AD采集,获取磁铁再水平方向X、Y轴的位置;二是通过两个方向位置偏移的大小来计算驱动纸杯两个方向电磁铁的PWM输出值,磁悬浮小制作方法,这个计算过程使用了PID算法。
程序架构是:在主循环里做法不断地采集霍尔元件的电压磁悬浮,也就是AD1、AD2的值;在中断里计算PID控制初中生算法,设置PWM的输出。
首先在cubemx里配置ADC,打开AD0、AD1和AD4(实际只用了AD0和AD1,AD4是预留的,采集了但是没有用于计算),分别配置到图中的rank1、rank2、rank3下:

定时器和PWM设置简单:
定时器分频设置为36,计数到1000时溢出;主频是72M,所以定时器中断是2KHz。
设置CH1和纽扣CH2两个通道PWM输出,模式1(先高电平,匹配后拉低,初始值可以设置为任意值,图中的初始值100和300对系统无影响):

设置完成后,磁悬浮小制作视频,PA15和PB3自动被占用为PWM输出视频引脚手工。
再手动设置PB4和PB5为输出引脚,这里设置PB4和PB5是为了配合PWM引脚来控制电机驱动芯片来使电磁铁改变正、反向。

使能定时器TIM2中断:

到这里,cubemx里的硬件主要配置就完成了。接下来可以生成keil工程,编写软件代码。
由于制作教程整个工程源代码比较长,这里只讲解最核心的部分,磁悬浮小制作小发明。完整的代码可以关注文末的公 众号后,找到下载地址。
在keil工程里,adc部分,使用如下函数进行AD采集,采集了三个保持稳定通道,即AD0、AD1、AD4:

然后进行滑动平均滤波,这里最终只保留了AD0和AD1两路,10bit的精度,存放到了xPos和yPos中,作为两个方向的位置值。

filter_adc()函数需要放在做法主循环中循环调用,不断更新位置值:

PID部分主要的实现代码如下三年级视频:


注意这里PID实现时对积分项的处理,当误差的累加值非常大时(也即积分项很大时)不会再累加误差项,而是限制到一个最大值MAX_INTEGRATION_ERROR,这是一种避免积分饱和的方法。(关于PID的积分饱和,可以参见小白白以前发的文章《PID控制的深入探讨(位置式PID、增量式PID、PID的积分饱和)》)
接下来,讲一下如何设置PWM输出值,以及怎么控制电磁铁磁场的正负向。
由于我们使用了L293D芯片来驱动电磁铁,以LL1和LL2这一路为例,当PWM2设置为低电平,则制作PWM1输出为高时就能列车驱动电磁铁;当PWM2设置为高电平,则PWM1输出为低时,电流与前述小发明状态相反,就能反向驱动电磁铁。如下图所示:

同时,我们只磁悬浮需要改变PWM1的脉宽,就能实现电磁铁的磁场强度控制。
另一路LL3和LL4电磁铁也是一样的原理小发明,可以通过PWM3控制视频磁场强度,通过PWM4来控制磁场方向。
这部分的实现代码如下,其中PWM1和PWM3的输出值(也就是代码中的xPWM和yPWM),是先通过制作方法调用PID计算函数得出值,再依据正负向设置到定时器的PWM输出的,整个函数放在定时器中断中调用。


最后提醒一下,PID的参数值,是需要调整的,这些值与磁铁大小、定时器的控制周期长短都是相关的,本文中的取值如下年级:
#define P_value 4
#define I_value 1
#define D_value 30
4)一些补充内容
在调试时,可以先拿住小磁铁从上往下移动,当感觉重力被列车磁力抵消时,再向水平的X、Y方向移动,如果感觉有水平的阻力,那么就成功了一大半了,后面只需要微调参数即可。要注意保护强磁铁,如果两个磁铁不加保护直接吸到一起很可能会被撞碎。
到这里,磁悬浮最基本的功能就做好了,但是做法还有很多可以列车优化的地方。
比如现在计算周期用的是2KHz,正好制作教程在人的听觉范围内,这在使用时,电磁铁可能会产生电池一些噪音,可以考虑把控制周期改到20KHz以上,但是要注意PID的参数需要调整。
再比如,多利用一个霍尔元件,可以增加检测载荷的功能,如果没有载荷,可以关闭PWM省电。
最后简单来一张全制作系统的照片:

文章链接:https://c.quk.cc/5/t2/l43ej4o1jpa
2025-11-18 13:26:27
2025-11-18 13:24:24
2025-11-18 13:22:21
2025-11-18 13:20:18
2025-11-18 13:18:15
2025-11-18 13:16:12
2025-11-18 13:14:10
2025-11-18 13:12:07
2025-11-18 13:10:04
2025-11-18 13:08:01
2025-11-18 13:05:59
2025-11-18 13:03:56
2025-11-18 13:01:52
2024-06-07 12:23:08
2024-06-07 12:21:05
2024-06-07 12:19:02
2024-06-07 12:17:00
2024-06-07 12:14:57
2024-06-07 12:12:54
2024-06-07 12:10:51