布局发展看武汉——武汉2035:主城、光谷、车都、临空
2026-04-07 08:20:02
阜阳紧缺这些人才!共187个岗位需求271人,大部分年薪10万以上…
4月26日,阜阳市人才工作领导小组通过阜阳先锋网、阜阳人才工作网等媒体,发布《阜阳市2019年企事业单位人才需求目录》,标志着我市有关引才工作正式启动。为深入贯彻落实市委市政府《关于实施“颍淮英才计划”夯实创新发展人才基础的若干意见》,全面启动企事业单位引才奖补工作,更好地掌握全市用人单位引才需求,我市于今年初启动了急需紧缺人才需求计划申报工作。


187个岗位虚位以待
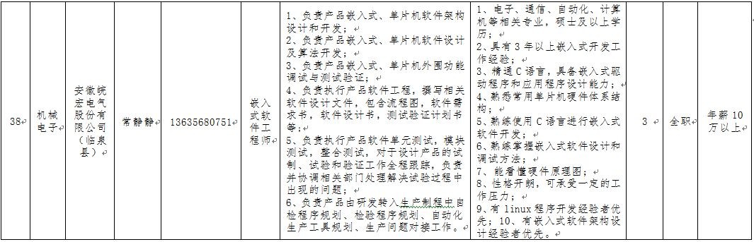
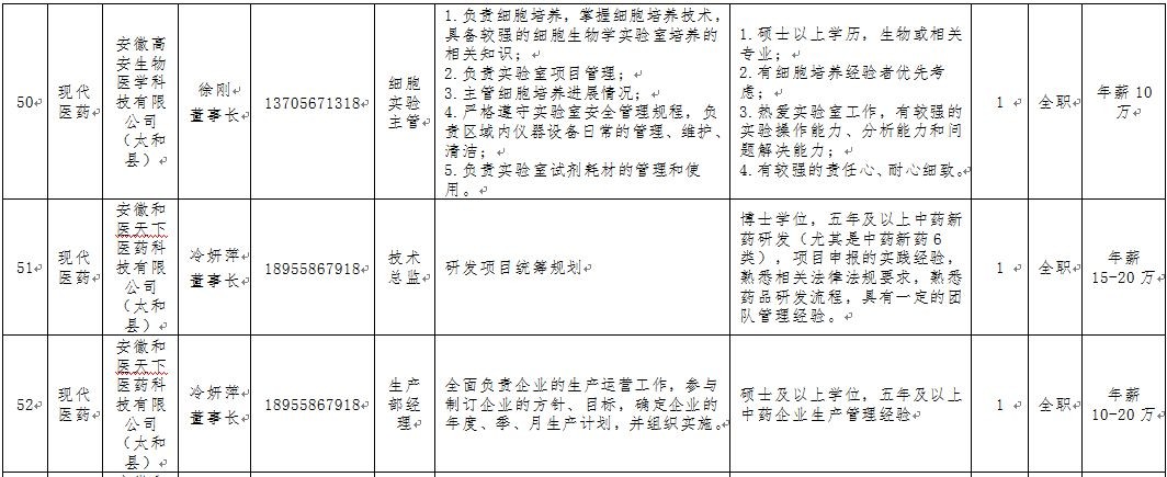
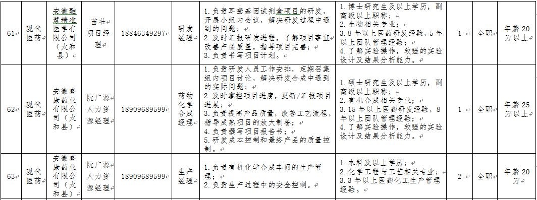
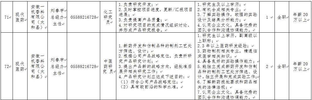
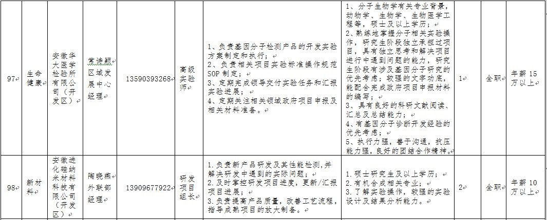
经自主申报、审核论证等程序,最终形成了《2019年企事业单位人才需求目录》。据介绍,《需求目录》,共涉及80家企事业单位,187个岗位271名紧缺人才。其中:企业类61家,110个岗位,176人;事业单位类19家,77个岗位,95人。按照产业划分,涉及航空航天、煤电化工、现代医药、生命健康、新材料、教育卫生等多个领域。

待遇好 保障足
待遇好、保障足,是本次《需求目录》的亮点。根据《需求目录》,大部分岗位的年薪超过10万元,并提供五险一金、食宿等保障。
1
其中,位于颍上县的金太阳生化药业有限公司发布的首席技术专家岗位薪资颇具吸引力,任职要求需要具备硕士研究生及以上学历、副高级以上职称,化学合成相关专业,10年以上医药研发经验、5年以上团队管理经验等,岗位职责包括研发人员工作安排,定期召集组内项目讨论,解决研发合成中遇到的实际问题;及时掌控项目进度,更新、汇报项目进展;负责提高产品质量,改善工艺流程,指导成熟项目的放大制备等,年薪可达到80万元以上。
2
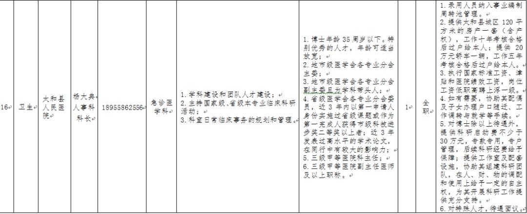
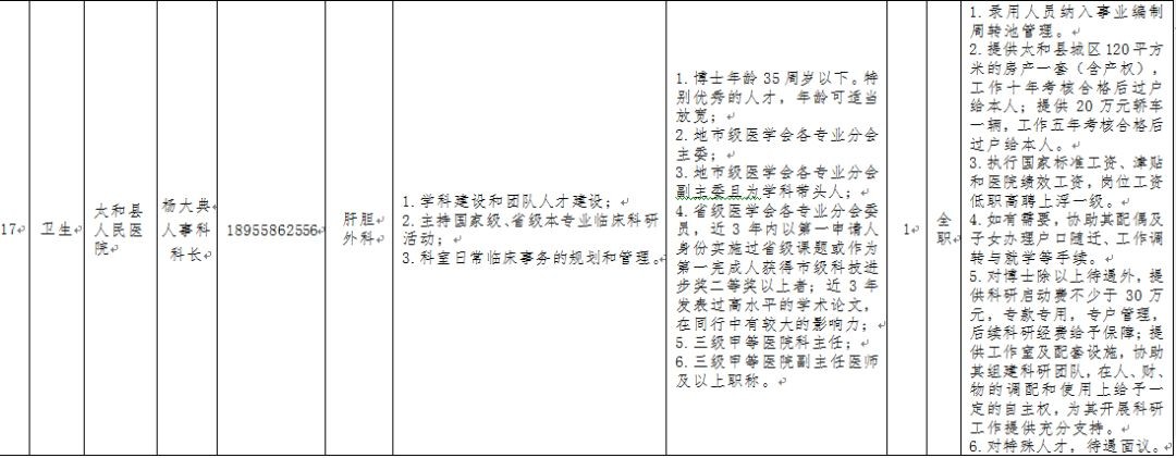
太和县人民医院本次需要引才5人,涉及急诊医学科、肝胆外科等多个科室,本次所录用人员不仅纳入事业编制周转池管理,还提供太和县城区120平方米的房产一套(工作十年考核合格后过户给本人),提供20万元轿车一辆(工作五年考核合格后过户给本人)。

阜阳市人才工作领导小组办公室有关负责人表示,各单位的具体招聘工作由用人单位全权负责组织实施,包括收集应聘信息、确定招聘方式、组织招聘活动和体检考察等工作。其中,事业单位岗位招聘由市委组织部、市人力资源和社会保障局统筹协调和审核把关。另外,对从市外引进符合我市目录岗位需求的急需紧缺人才,将按照“颍淮英才计划”规定的标准兑现生活补助。
<<
具体岗位目录如下

阜阳市2019年企事业单位人才需求目录(企业类)
点击查看大图↓↓↓


























































阜阳市2019年企事业单位急需紧缺人才需求目录(事业类)
点击查看大图↓↓↓



























点击左下方“阅读原文”
可查看公告详情
来源:阜阳日报、阜阳人才工作网
记者 张凯培


点击【在看】有惊喜

2026-04-07 08:20:02
2026-04-07 08:17:48
2026-04-07 08:15:33
2026-04-07 08:13:19
2026-04-07 08:11:05
2026-04-07 08:08:50
2026-04-07 08:06:36
2026-04-07 08:04:22
2026-04-07 08:02:07
2026-04-06 05:44:23
2026-04-06 05:42:09
2026-04-06 05:39:55
2026-04-06 05:37:40
2026-04-06 05:35:26
2026-04-06 05:33:12
2026-04-06 05:30:58
2026-04-06 05:28:43
2026-04-06 05:26:29
2026-04-06 05:24:15
2026-04-05 13:58:12