贵妃瓶价格及图片及价格(贵妃锅图片及价格)
2026-03-29 01:12:03
上头的白酒怎么处理?库存白酒怎么处理
上头的白酒怎么处理?1、用开水泡一下,然后放入冰箱冷藏,这样可以保存很长时间。如果没有冰箱,可以用塑料袋密封起来,放入冰箱冷藏。但是不要放在阳阳光下曝晒,以免变质。2、将苹果切成小块,放入碗中,加适量蜂蜜搅拌均匀,然后用保鲜膜封好,放入冰箱冷藏即可。3、将香蕉去皮,切成丁。4、将香蕉丁放入果汁机中,加适量水,打成香蕉汁。5、将香蕉汁倒入杯中,加冰糖调味即可。功效:润肠通便,降血压。
在北方可利用冬季室外气温低的条件,将酒基降度以后放在室外进行自然冷冻,也有一定效果。但由于室外温度变化大,冷冻效果差,需要的冷冻时间较长,过滤速度也较慢。
过多的物质接触就会生成蓝色的单宁酸铁沉淀。
浑浊沉淀的原因较多,主要是随着温度、酒度的变化,溶解物质出现过
如果白酒放了20年没有跑酒、保存完好又是高度酒的话,发黄也是可以喝的。但如果跑酒严重、开启之后能闻到酒香淡、酸味、酒味寡淡的情况,就不要再去喝了。白酒在微生物的作用下会产生复杂的糖酵解反应,酒中的某些物质会发生呈色反应故而会呈微黄色,随着时间推移,黄色会越来越重。正常的情况下,贮存了一段时间之后,应该是纯粮食酒或者酱香型白酒比较容易出现酒体变黄的现象,兼香型白酒、浓香型白酒也会有这种情况,而清香型的白酒、米香型白酒则不会出现变黄现象。
用于市场推广的库存商品的酒需要视同销售。
2、而外购货物的话在外购是(可以)抵扣进项税,卖出时按全部的销项税交增值税,但如果外购货物如果用于非应税项目是不作为视同销售处理的,也就是 不征收销项税 假如进项税已抵扣的话要做进项税转出。
1、自产货物用于增值税非应税项目方面的话就相当于视同销售,购进自产货物的原材料是要抵扣进项税,卖出时要计算销项税,再按差值家增值税。你这样理解的对的。
生料带适合封酒,因为生料带具有伸展性,可以把酒封存的更好,不会使酒味挥发掉。
现在很多人在收藏白酒的时候都会将酒瓶密封起来,一来防止白酒挥发,二来方便收藏和保持品相的完整。至于密封方法,使用最广的是用蜡把瓶口封住,其实,不是所有的酒都适合蜜蜡封口保存。究其原因,早起很多的酒都是用塑料膜密封瓶盖,如果用蜡烛的蜡密封保存,会将塑料膜破坏,导致无法鉴别酒是否被开过封。而且,一般用来密封药品的蜡是食品蜡,而不是普通蜡烛的蜡。而收藏白酒最关键的是不能破坏酒的品相,所以蜡封存已经过时,现在人们都使用生料带封存,操作起来更简单,而且封存效果更好。
生料带的优点
生料带常用于水龙头安装使用,耐高温,耐腐蚀,不透明白色。具有密封性好,维持时间较长,操作简单,购买方便、便宜的优点,适用于长时间收藏的酒品使用。
导读:酱香白酒的酸味正常吗?喝酒的时候要注意什么?
酱香酒的味道独特,喜欢它的人大都是被它的口感所深深吸引,其入口酱香浓郁、醇和绵柔,十分适口。但是若是酱香型白酒有点酸正常吗?究竟为什么酱香酒喝起来发酸?
酱香型白酒内部含有多种有机酸物质,就包括乙酸、乳酸以及高级脂肪酸等,是酱香型白酒重要的一种呈现味觉的成分,能够帮助老酒进行老熟。
同时酸味还能够掩盖白酒本身的苦味,增加白酒内部的醇和度,让白酒喝起来更加饱满,相对来说也能够让酱香型白酒的味道变得更加突出。另外喝起来回味上还带有一点甜味,可以看出酸味也是构成白酒当中的一种重要的味道。

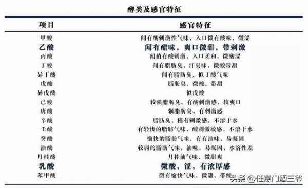
注:白酒物质成分理化指标图
酱香型白酒里面含有的脂类水解和醇类氧化,像是只在长时间的存放当中,它也都会有成和酸生成,同时也能够水解为醇和酸,这里是一个可逆的反应,所以说白酒当时也会有一些酸味是比较正常的现象。
但是,一瓶酱酒中,酸物质的含量是很低的,一般不会超过整个酒体的0.1%,否则会影响酒体的品质,或者影响酱酒直接变成醋。因此,正常情况下,我们是察觉不到明显酸味的。如果你感到一瓶酒口感酸得明显,可能有以下几种原因:
1、酿造过程
酿造过程中,卫生条件差,产酸杂菌大量入侵使培菌糖化发酵生成大量酸物质。
2、酒曲质量太差
用曲量太大,酵母菌数量大,都使糖化发酵不正常,造成酒中酸味突出。
3、经常开封酒
白酒的主要成分为“乙醇”,乙醇氧化后变成乙醛,乙醛再次氧化会成乙酸,产生酸味。若在封闭的环境中,乙酸和乙醇会发生酯化反应。就会产生香味。
经常开封酒瓶、酒坛,长此以往,酱酒就会得到充分的氧化反应,产生酸味。
4、度数过低
多数酱酒的酒精度都是53,这种度数会杀死九成以上的微生物,变质的可能性很小。然而白酒酿造过程中,一些酒厂由于生产条件差,酿造工艺不规范等原因导致酱酒的度数低于50,这类酒是不适合收藏的。
度数较低的酒体在长时间的放置过程中会滋生许多微生物,生成大量酸性物质,影响酒的口感和香味。
因此,酒友在挑选收藏的酒品时,一定要
总而言之,酱香白酒越来越酸,不能绝对地当成是好或是坏,而是要先观察变酸的程度,找一找其中的原因。若酸味很重,酸得太明显又不正常,那就不能喝了。若是酸味很淡,且酱香味浓郁醇厚,则是正常现象。
The End
2026-03-29 01:12:03
2026-03-29 01:09:49
2026-03-29 01:07:35
2026-03-29 01:05:20
2026-03-28 16:10:27
2026-03-28 16:08:13
2026-03-28 16:05:58
2026-03-28 16:03:44
2026-03-28 16:01:29
2026-03-28 15:59:15
2026-03-28 15:57:01
2026-03-28 15:54:46
2026-03-28 15:52:32
2026-03-28 15:50:18
2026-03-28 06:13:00
2026-03-28 06:10:46
2026-03-28 06:08:31
2026-03-28 06:06:17
2026-03-28 06:04:02
2026-03-28 06:01:48