生活中应该注意的安全小常识(34个日常生活中致命)
2025-11-17 05:23:46
文件打不开不知道什么格式怎么办(因为你没搞懂格式)

大家在工作中经常会碰到文件打不开的情况,其中原因很多譬如:没有对应软件,或不知道用什么软件打开,后缀名消失(隐藏),普通办公OFFICE\WPS还好,但如果从事媒体工作或影音编辑、网站制作等工作的伙伴接触的文件类型比较多,交互文件格式不统一导致文件打不开,在此针对各类文件的基础格式加以说明,以为大家在工作学习当中有针对行的选择合适的软件提高工作效率

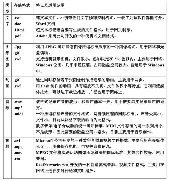
常用文件格式
1.常用的文件格式及其特点
补充:.txt(软件:记事本).html(网页) .rtf(写字板,简化的word).wps(软件:金山公司) .pdf(电子文档). JPG(数码相机照片通常的格式) .exe可执行文件 .zip压缩文件 .rar压缩文件 .xls电子表格 .ppt纪灯片 .frm窗体文件 .vbp工程文件

图表的用途及特点分析
常用的视频、音频、图像文件格式及其特点
一、 视频文件格式
(1)、AVI格式:
AVI它于1992年被Microsoft公司推出,AVI是非编中最常用的视音文件格式,可以被称为影音格式的鼻祖。它的英文全称为Audio Video Interleaved,即音频视频交错格式,所谓“音频视频交错”,就是可以将视频和音频交织在一起进行同步播放。这种视频格式的优点是图像质量好,可以跨越多平台使用,其缺点是体积过于庞大,而且更糟糕的是压缩标准不统一,最普遍的现象就是高版本Windows媒体播放器播放不了采用早期编码编辑的AVI格式视频,而低版本Windows媒体播放器又播放不了采用最新编码编辑的AVI格式视频。在我们的非编中,不论早期的DVStorm还是现如今的EDIUS所使用的视频文件都是AVI格式,因为它兼容性好,调用方便,图像质量好。
另外还有DV-AVI格式(摄像机采集常用),DV的英文全称是Digital Video Format,是由索尼、松下、JVC等多家厂商联合提出的一种家用数字视频格式。目前非常流行的数码摄像机就是使用这种格式记录视频数据的。它可以通过电脑的IEEE 1394端口传输视频数据到电脑,也可以将电脑中编辑好的的视频数据回录到数码摄像机中。这种视频格式的文件扩展名一般是.avi,所以也叫DV-AVI格式。
(2)、MPEG格式:
它的英文全称为Moving Picture Expert Group,即运动图像专家组,家里常看的VCD、SVCD、DVD就是这种格式。MPEG文件格式是运动图像压缩算法的国际标准,它采用了有损压缩方法减少运动图像中的冗余信息而达到高压缩比的目的,当然这是在保证影像质量的基础上进行的。MPEG的平均压缩比为50∶1,最高可达200∶1,压缩效率之高由此可见一斑。MPEG已成功应用于电视节目存储、传输和播出领域。目前MPEG格式有三个压缩标准,分别是MPEG-1、MPEG-2、和MPEG-4。
MPEG-1:制定于1992年,它是针对1.5Mbps以下数据传输率的数字存储媒体运动图像及其伴音编码而设计的国际标准。也就是我们通常所见到的VCD制作格式。使用PEG-1的压缩算法,可把一部120分钟长的电影压缩到1.2GB左右大小。这种视频格式的文件扩展名包括.mpg、.mlv、.mpe、.mpeg及VCD光盘中的.dat文件等。
MPEG-2:制定于1994年,设计目标为高级工业标准的图像质量以及更高的传输率。这种格式主要应用在DVD/SVCD的制作(压缩)方面,同时在HDTV(高清数子电视)和一些要求比较高的视频编辑、处理方面有广泛应用,例如现用的数字卫星接收机就采用的PEG-2标准。使用MPEG-2的压缩算法,可以把一部120分钟长的电影压缩到4到8GB的大小(文件的大小和数据传输码流有关,规定的码流为4~8Mbps)。这种视频格式的文件扩展名包括.mpg、.mpe、.mpeg、.m2v、m2p及DVD光盘上的.vob文件等。其中m1v和m2v都表示该影音文件中不包含音频文件,只有视频部分。
MPEG-4:制定于1998年,MPEG-4是为了播放流式媒体的高质量视频而专门设计的,它可利用很窄的带度,通过帧重建技术,压缩和传输数据,以求使用最少的数据获得最佳的图像质量。目前MPEG-4最有吸引力的地方在于它能够保存接近于DVD画质的小体积视频文件。另外,这种文件格式还包含了以前MPEG压缩标准所不具备的比特率的可伸缩性、交互性甚至版权保护等一些特殊功能。这种视频格式的文件扩展名包括.asf、.mov和pX AVI等。
(3)、pX格式(DVDrip)
这是由MPEG-4衍生出的另一种视频编码(压缩)标准,也即我们通常所说的DVDrip格式,它采用了MPEG-4的压缩算法同时又综合了MPEG-4与MP3各方面的技术,说白了就是使用MPEG-4压缩技术对DVD盘片的视频图像进行高质量压缩,同时用MP3或AC3对音频进行压缩处理,然后再将视频与音频合成并加上相应的外挂字幕文件而形成的视频格式。其画质直逼DVD并且体积只有DVD的1/10~1/12。这种编码对机器的要求也不高,所以pX视频编码技术可以说是一种对DVD造成威胁最大的新生视频压缩格式。
(4)MOV格式(QuickTime)
MOV文件最早是Apple公司开发的一种音频、视频文件格式。很早微软就将该格式引入PC的windows操作系统,我们只需在PC机中安装QuickTime媒体播放软件就可播放MOV格式的影音文件。*.MOV文件支持25位彩色,支持领先的集成压缩技术,提供150多种视频效果,并配有提供了200多种MIDI兼容音响设备的声音装置。新版的QuickTime进一步扩展了原有功能,包含了基于Internet应用的关键特性。QuickTime因具有跨平台、存储空间要求小等技术特点,得到业界的广泛认可,目前已成为数字媒体软件技术领域的工业标准。现在一般非编中都安装有此软件。
(5)、ASF格式
它的英文全称为Advanced Streaming format,它是微软为了和现在的Real Player竞争而推出的一种视频格式,用户可以直接使用Windows自带的Windows Media Player对其进行播放。其它视频播放器需安装相应插件才可正常播放。由于它使用了MPEG-4的压缩算法,所以压缩率和图像的质量都很不错(高压缩率有利于视频流的传输,但图像质量肯定会受损,所以有时候ASF格式的画面质量不如VCD是正常的)。
(6)WMV格式
它的英文全称为Windows Media Video,也是微软推出的一种采用独立编码方式并且可以直接在网上实时观看视频节目的文件压缩格式。WMV文件主要优点包括:本地或网络回放、可扩充的媒体类型、部件下载、可伸缩的媒体类型、流的优先级化、多语言支持、环境独立性、丰富的流间关系以及扩展性等。
(7)RM格式
英文全称为Real Media。 RM格式是RealNetworks公司开发的一种新型流式视频文件格式,它麾下共有三员大将:RealAudio、RealVideo和RealFlash。,用户可以使用RealPlayer或RealOne Player对符合RealMedia技术标准的网络音、视频资源进行实况转播并且RealMedia可以根据不同的网络传输速率制定出不同的压缩比率,从而实现在低速率的网络上进行影像数据实时传送和播放。RM和ASF格式可以说各有千秋,通常RM视频更柔和一些,而ASF视频则相对清晰一些。现在RealPlayer播放软件在网上都可以下载到,是上网浏览视频流文件的必备工具。
(8)SWF格式
SWF是基于微软公司ShockWAVe技术的流式动画格式,是用Flash软件制作成的格式。由于它体积小,功能强,交互能力好,现在很多移动播放器都支持SWF格式的文件,也越来越多地应用到网络动画中。
二、 音频文件格式
(1)CD格式
CD格式是比较常见的,平常听的CD碟片,每一首歌就是以CDA音轨的格式存储在光盘中的,这种格式的音乐音质最好,但存储容量很大,一张650MB的光盘最多存储十几首歌曲,由于音质好,至今仍受到许多音乐爱好者的青睐。标准CD格式是44.1K的采样频率,速率88K/秒,16位量化位数,因为CD音轨可以说是近似无损的,因此它的声音基本上是忠于原声的。
(2)WAV格式
WAV是微软公司开发的一种声音文件格式,用于保存WINDOWS平台的音频信息资源,被WINDOWS平台及其应用程序所支持。支持多种音频位数、采样频率和声道,标准格式的WAV文件和CD格式一样,也是44.1K的采样频率,速率88K/秒,16位量化位数,WAV格式的声音文件质量和CD相差无几,也是目前PC机上广为流行的声音文件格式,我们非编上用的配音文件就是这种各式,几乎所有的音频编辑软件都“认识”WAV格式。
这里顺便提一下由苹果公司开发的AIFF(Audio Interchange File Format)格式和为UNIX系统开发的AU格式,它们都和WAV非常相像,在大多数的音频编辑软件中也都支持它们这几种常见的音乐格式。
(3) MP3格式
所谓MP3也就是MPEG Audio Layer-3,指的是MPEG标准中的音频部分。需要注意的是,MPEG音频文件的压缩是一种有损压缩,它是牺牲了声音文件中12KHz~ 16KHz高音频部分的质量来换取文件的尺寸。相同长度的音乐文件,用*.mp3格式来储存,一般只有*.wav文件的1/10~1/15,而音质要次于CD格式或WAV格式的声音文件。由于其文件尺寸小,音质好,直到现在,这种格式的音乐还作为主流音频格式地位存在。
(4)APE格式
APE是目前流行的数字音乐文件格式之一。与MP3这类有损压缩方式不同,APE是一种无损压缩技术,也就是说当你从CD上读取的音频数据文件压缩成APE格式后,你还可以再将APE格式的文件还原,而还原后的音频文件与压缩前几乎没有损失。APE的文件大小大概为CD的一半,也就是说一张普通的音乐CD(650MB左右)用APE格式保存后,只需用300左右的磁盘空间,随着宽带的普及,APE格式受到了许多音乐爱好者的喜爱,特别是对于希望通过网络传输音频CD的朋友来说,APE可以帮助他们节约大量的资源。
(5)MIDI格式
MIDI(Musical Instrument Digital Interface)的衍生格式有MID和RMI格式,MIDI文件与WAV文件有很大区别,它只是记录音频中的信息,然后再告诉声卡如何再现音乐的一组指令,故文件大小一般只有几十到几百K(1分钟的音乐只用大约5~10KB)。MIDI文件在用不同技术指标的声卡和音箱播放时其效果差别很大,重放的效果完全依赖声卡的档次。MIDI文件主要用于电子乐器的数据交互和乐曲创作等。
(6)WMA格式
WMA (Windows Media Audio) 格式来是自于微软的重量级选手,后台强硬,音质要强于MP3格式,更远胜于RA格式,它具有比MP3更高的压缩率,这种文件要在Windows媒体播放器8.0以上版本才可顺利播放。WMA在微软的大规模推广下已经得到了越来越多站点的承认和大力支持,在音乐领域中直逼mp3,在网络广播方面,也正在瓜分RealPlayer打下的天下。因此,几乎所有的音频格式都感受到了WMA格式的压力。
(7)RA(RealAudio)格式
RealAudio主要适用于网络上的在线音乐欣赏。现在real的文件格式主要有RA(RealAudio)、RM(RealMedia)、RMS(RealAudio Secured)、RMX等格式。它是RealNetworks公司开发的。特点是在极低的比特率环境下提供可听的音频质量。不适于网络传播之外的用途,因为音质不是太好。
(8)、OGG格式(OGG Vorbis)
Ogg Vorbis 是一种音频压缩格式,类似于MP3等现有的通过有损压缩算法进行音频压缩的音乐格式。 现在创建的OGG文件可以在未来的任何播放器上播放,因为这种格式文件可以不断地进行大小和音质的改良,而不影响原有的编码器或播放器。在压缩技术上, Ogg Vorbis的最主要特点是使用了VBR(可变比特率)和ABR(平均比特率)方式进行编码,这种格式的文件是近年来在网上流行的一种音频格式。
三、常用图片文件格式解释
图像世界中不同的格式各自以不同的方式来表示图形信息,我们常用到的图形格式有以下几种:
⑴.BMP――(Bimap) 是Microsoft公司图形文件自身的点位图格式, 支持1~24bit色彩,在保存为这种格式时弹出的对话框会询问用于Windows或是0S/2系统。BMP格式保存的图像质量不变,文件也比较大,因为要保存每个像素的信息。
⑵.JPEG――是一种较常用的有损压缩方案,常用来压缩存储批量图片(压缩比达20倍),我们在相应程序中以"jpg"存储时,会进一步询问使用哪档图像品质来压缩,而在图形程序中打开时会自动解压。JPEG全部名称为:Joint photographic exptrs group。尽管它是一种主流格式,在需要输出高质量图像时不使用JPG 而应选EPS格式或TIF格式,特别是在以JPG格式进行图形编辑时,不要经常进行保存操作。
⑶.GIF―― (Graphics Interchange Format)是一种图像交换格式,可提供压缩功能,但只支持256色,很少用于照片级图像处理工作。在PhotoShop中把对颜色数要求不高的图片变为索引色,再以GIF格式保存,使文件缩小后用更快的速度在网上传输。
⑷.GIF89a――即89年的标准,以区别于87a。可以实现网上特殊效果图形的传送, 在PhotoShop中通过"文件"菜单的"Export"输出选项,指定某种颜色成为透明色或是制作出由模糊逐渐清晰的渐显效果。
⑸. PNG―― 是网景公司开发的支持新一代WWW标准而制定的较为新型的图形格式,它综合了JPG和GIF格式的优点,支持24bit色彩(256*256*256),压缩不失真并支持透明背景和渐显图像的制作,所以称它为传统GIF的替代格式。在Web页面中,浏览器支持的格式有JPG 、GIF和PNG。
⑹.TIF――是一种跨平台的位图格式, 全称为Tag Image File Format意为标签图像文件格式, 同时支持PC与苹果机,采用的LZW压缩算法是一种无损失的压缩方案,常用来存储大幅图片。此种格式也可以不压缩, 它支持24个通道,并可与"3DS"交换文件。
⑺.PCX――也是一种跨平台格式, 是Windows与DOS之间进行图形文件交换的桥梁, 在DOS下为256色, 在PhotoShop中有16兆色的PCX,当Windows普及后这种古老的格式已不受欢迎。
⑻.TGA――支持32位软件和8位α通道电视, 是Windows与3DS进行图形交换的格式。在实用中可以将动画通过视频软件转入电视。
⑼.WMF―― (Metafile) 是一种矢量图形格式, Word中内部存储的图片或绘制的图形对象属于这种格式。无论放大还是缩小,图形的清晰度不变,WMF是一种清晰简洁的文件格式。
⑽.EPS――Adobe公司矢量绘图软件Illustrator本身的向量图格式,EPS格式常用于位图与矢量图之间交换文件。在PhotoShop打开EPS格式时是通过"文件"菜单的"导入"命令来进行点阵化转换的。
(11)PSD格式:
PSD格式是Photoshop特有的图像文件格式,它可以将所编辑的图像文件中的所有有关图层和通道的信息记录下来,在编辑图像的过程中,通常将文件保存为PSD格式,以便于重新读取需要的信息。但是,PSD格式的图像文件很少为其他软件和工具所支持。所以,在图像制作完成后,通常需要转换为一些比
较通用的图像格式,以便于输出到其他软件中继续编辑。另外,用PSD格式保存图像时,图像没有经过压缩,当图层较多时,会占很大的硬盘空间。图像制作完成后,除了保存为通用的格式以外,最好再存储一个PSD的文件备份,直到确认不需要在Photoshop中再次编辑该图像。
(12)SWF格式
这种格式的动画图像能够用比较小的体积来表现丰富的多媒体形式。在图像的传输方面,不必等到文件全部下载才能观看,而是可以边下载边看,因此特别适合网络传输,特别是在传输速率不佳的情况下,也能取得较好的效果。事实也证明了这一点,SWF如今已被大量应用于WEB网页进行多媒体演示与交互性设计。此外,SWF动画是其于矢量技术制作的,因此不管将画面放大多少倍,画面不会因此而有任何损害。综上,作品以其高清晰度的画质和小巧的体积,受到了越来越多网页设计者的青睐,也越来越成为网页动画和网页图片设计制作的主流,目前已成为网上动画的事实标准。
(13)SVG格式
SVG意思为可缩放的矢量图形。它是一种开放标准的矢量图形语言,可让你设计激动人心的、高分辨率的Web图形页面。用户可以直接用代码来描绘图像,可以用任何文字处理工具打开SVG图像,通过改变部分代码来使图像具有互交功能,并可以随时插入到HTML中通过浏览器来观看。 它提供了目前网络流行格式GIF和JPEG无法具备了优势:可以任意放大图形显示,但绝不会以牺牲图像质量为代价;字在SVG图像中保留可编辑和可搜寻的状态;平均来讲,SVG文件比JPEG和GIF格式的文件要小很多,因而下载也很快。
总的来说, 目前计算机平面静态图形文件分为两大类:一类是位图,它是一种光栅图形,即点位图,在编辑位图时针对的是像素点而不是形状,位图放大会产生失真,存储时所以占有较大空间是因为要保留每个点坐标的信息;另一类是由Windows的函数集描述图像,占有少量空间及内存,因为是用数学函数描绘的,放大不会失真,但比较复杂的图像运算量非常大。在以矢量图保存一条曲线时,只要有起点位置及标示曲线的信息(曲率半径、颜色等)。

希望大家针对各种格式选择合适的软件,为自己办公提高效率,最后祝大家升职加薪!,
2025-11-17 05:23:46
2025-11-17 05:21:31
2025-11-17 05:19:16
2025-11-17 05:17:01
2025-11-17 05:14:46
2025-11-17 01:39:40
2025-11-17 01:37:25
2025-11-17 01:35:10
2025-11-17 01:32:55
2025-11-17 01:30:40
2025-11-17 01:28:25
2025-11-17 01:26:10
2025-11-17 01:23:55
2025-11-17 01:21:41
2025-11-17 01:19:26
2025-11-16 11:54:40
2025-11-16 11:52:26
2025-11-16 11:50:11
2025-11-16 11:47:56
2025-11-16 11:45:42